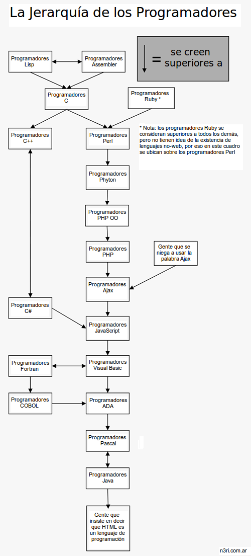
Jerarquía de los programadores

Yo tal vez intercambiaría la posición de los programadores Java y Visual Basic. Por lo demás, está perfecto.

Fuente (que me costó encontrar) yo simplemente la traduje al castellano.

[ad#n3ricuadrogrande]

9 thoughts on “Jerarquía de los programadores

  • Jonatan Ariste
    23 agosto, 2010 at 2:00 pm

    Faltaron los programadores ActionSctipt =S

  • Fausto Carrera
    23 agosto, 2010 at 4:38 pm

    Creo que aca anda algo mal, JAVA debería estar arriba de Python o a la misma altura, JAVA es un lenguaje de programación duro, no cualquiera sabe programar en JAVA, pero en PHP, JavaScript cualquiera que lea 4 tutoriales y entienda que pasa, hace un «Hello World», anda a explicarles clases y OOP a esos nabos.
    My 2 cents. 🙂

    • singarrope
      26 febrero, 2011 at 3:02 pm

      No creas, años atrás era así. Pero ahora está lleno de gente que dice programar Java porque sabe llenar los blancos que requieren algunos frameworks como Spring. Probablemente alcanzaría para filtrar a muchos en las entrevistas de trabajo pedirles que implementen un Hello World sin Eclipse o similares.

      • N3RI
        26 febrero, 2011 at 3:13 pm

        jajaja ustedes dos pertenecen a una nueva categoría: los programadores de JAVA que se creen superiores a otros programadores de JAVA. Habría que agregar un loop alrededor de «Programadores JAVA»? jajaja

        • singarrope
          26 febrero, 2011 at 3:32 pm

          Ja, puede haber sonado así pero no. Mi comentario se basa en mi [dolorosa] experiencia pasada contratando so-called Java programmers. Si bien pasé por varios de esos casilleros (nunca Cobol pero por un pelo) actualmente prefiero usar RoR para desarrollo web y Perl para scripting.

          Igual no discrimino a nadie por su lenguaje de preferencia, sólo desconfío de aquellos programadores que sienten/creen/dicen que no les queda nada por aprender. O peor, que no importa perfeccionarse.

  • Fede
    4 septiembre, 2010 at 1:25 am

    Yo soy programador Visual Basic y me siento superior a todo lo que está por debajo de C# y PHP OO, ambos inclusive. Y Ruby.

    A los demás, mis respetos.

  • Facundo
    7 noviembre, 2010 at 2:10 am

    (Aunque un toque viejo el post :P)

    Sinceramente no tengo ni idea de que es LISP (Ahora lo busco) y es totalmente cierto el ego que los diferentes lenguajes crean en los programadores 😀

    Otra clasificación, seria dependiendo del nivel que usasen: Ya sea bajo nivel (Odio, pero Odio terriblemente la arquitectura RISC ¬¬), procedural y POO (OOP [?]) que se creen los amos y señores, aunque no saben como funcionan las cosas 😛

    Saludos

    PD: clipper ? Ya nadie se acuerda de clipper ? Los Go to hacían una revolución de códigos xD

  • Alfredo
    21 junio, 2012 at 12:18 pm

    Soy un programador y encuentro a Java ofensivo.

Deja una respuesta

Your email address will not be published. Required fields are marked *.

*
*